
Enviado em 18/03/2026 - 16:55h
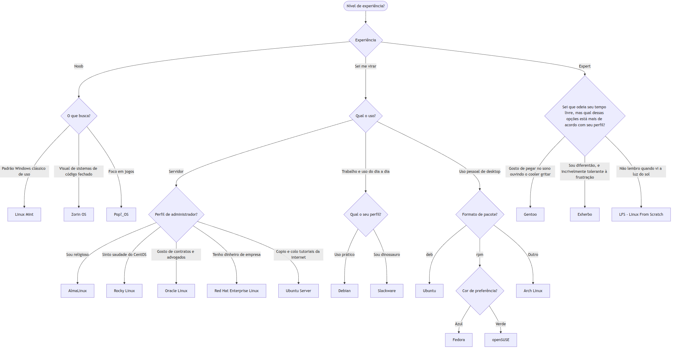
Basta seguir o diagrama e ser feliz.Porque Gentoo semi-binário atualmente (desabafo)
A combinação de WMs com compositores feitos por fora
Audacious, VLC e QMMP - que saudades do XMMS
SUNO OpenSource: Crie um servidor de gerador de música com IA
Como configurar cores no prompt do Bash para usuário e root no Arch Linux
Como inserir letras de músicas no servidor Navidrome
Diagrama para escolher sua distro Linux (1)
Cursor do mouse parou [RESOLVIDO] (8)









